山东省2019年高考分数线出炉!如何填报志愿速看这里
山东省2019年高考分数线出炉!如何填报志愿速看这里
今年高考结束后,不少山东考生反映今年理科题目有些难。对比去年分数线,今年理科本科线比去年涨了8分,文科线比去年降了2分。
6月24日下午3点30分,山东省教育厅、省教育招生考试院召开发布会公布2019年高考成绩。
据记者了解,2019年山东高考本科普通批录取控制分数线:文科为503分,理科为443分。
下午3点半以后,考生可以通过官方途径查询高考成绩。
一是登录山东省教育招生考试院(http://www.sdzs.gov.cn/);
二是拨打电话16866,:根据语音提示查询高考成绩;
三是通过山东省教育厅官方微信公众号“山东教育发布”查询。
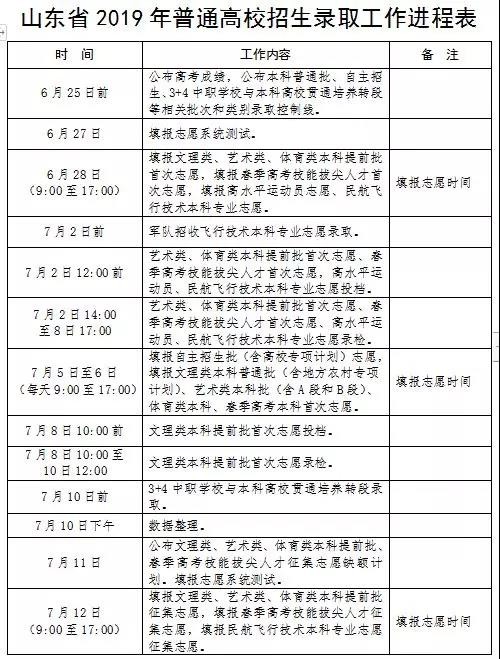
山东2019年高考录取进程表公布
6月22日,
山东省教育招生考试院官方网站公布
《山东省招生考试委员会关于印发山东省2019年普通高等学校招生录取工作意见的通知》(以下简称《通知》)。

《通知》中显示,录取工作分5个批次进行,依次为本科提前批、自主招生批、本科普通批、专科(高职)提前批、专科(高职)普通批。自7月2日开始,至8月14日结束。





根据《通知》要求,今年烈士子女、自主就业的退役士兵等四类考生可享受加分或降分投档的照顾。
值得一提的是,《通知》还首次明确了,国家综合性消防救援队伍人员及其子女报考高校将按照应急管理部和教育部相关规定执行。也就是说,上述考生将参照军人相关优待政策执行。
根据《通知》规定,烈士子女,其高考成绩总分低于高校调档分数线20分以内的,可以向高校投档,由高校审查决定是否录取;自主就业的退役士兵,可在其高考成绩总分的基础上增加10分投档,由高校审查决定是否录取;在服役期间荣立二等功以上或被战区(原大军区)以上单位授予荣誉称号的退役军人,可在其统考成绩总分的基础上增加20分投档,由高校审查决定是否录取;归侨、华侨子女、归侨子女和台湾省籍考生,其高考成绩总分低于高校调档分数线10分之内的,可以向高校投档,由高校审查决定是否录取。
需要注意的是,同一考生若符合上述多项增加分数或降低分数要求投档条件的,只能取其中最高一项分值加分或降分,不可重复计算。
在同等条件下,退出部队现役的、残疾人民警察;平时荣获二等功或者战时荣获三等功以上奖励军人的子女,一至四级残疾军人的子女,因公牺牲军人的子女;驻国家确定的三类以上艰苦边远地区和西藏自治区,解放军总部划定的二类以上岛屿工作累计满20年军人的子女,在国家确定的四类以上艰苦边远地区或者解放军总部划定的特类岛屿工作累计满10年军人的子女,在飞或停飞不满1年或达到飞行最高年限空勤军人的子女,从事舰艇工作满20年军人的子女,在航天和涉核岗位工作累计满15年军人的子女,参加全国统考录取并达到有关高校投档线的,经共青团中央青年志愿者守信联合激励系统认定,获得5A级青年志愿者的等考生将享受优先录取优惠。
此外,公安烈士、公安英模和因公牺牲、一级至四级因公伤残公安民警子女报考高校,按照公安部、教育部《关于进一步加强和改进公安英烈和因公牺牲伤残公安民警子女教育优待工作的通知》(公政治〔2018〕27号)的有关规定执行。国家综合性消防救援队伍人员及其子女报考高校,按照应急管理部、教育部《关于做好国家综合性消防救援队伍人员及其子女教育优待工作的通知》(应急〔2019〕37号)的有关规定执行。
每年高考成绩发布前后,
总有不法分子利用考生和家长的急迫心情,
设局诈骗。
必须警惕!
但是
通往大学之门的必备之路
就是填报志愿
一想起填报志愿,更是泪流满脸
城市/学校/专业,哪个更重要?
上百个志愿,怎么定位自己的理想目标?
全家都犯“选择困难症”,到底怎么办?
有没有一种志愿填报神器,
输入分数就告诉我填哪里?
到底有没有!
高招咨询会来啦
作为山东省唯一官方指定的最具权威性和影响力的高考招生咨询会—“2019年山东高考招生咨询会”将于本月26日在滨州市技术学院举办本科综合场咨询会,届时近百所省内外高校招办相关负责人到场,面对面“支招”志愿填报,咨询电话13258918110,0543——3210021。
特别注意
地址:滨州市技术学院
咨询电话:13258918110、0543——3210021
填报志愿时间安排
1、6月28日,填报文理类、艺术类、体育类本科提前批首次志愿,填报春季高考技能拔尖人才首次志愿,填报高水平运动员志愿、民航飞行技术本科专业首次志愿。
2、7月5-6日,填报自主招生批(含高校专项计划)志愿,填报文理类本科普通批(含地方农村专项计划)、艺术类本科批(含A段和B段)、体育类本科、春季高考本科首次志愿。
3、7月12日,填报文理类、艺术类、体育类本科提前批征集志愿,填报春季高考技能拔尖人才征集志愿,填报民航飞行技术本科专业征集志愿。
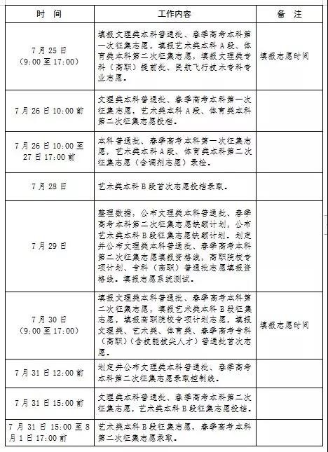
4、7月21日,填报艺术类本科A段、体育类本科第一 次征集志愿。
5、7月25日,填报文理类本科普通批、春季高考本科第一 次征集志愿,填报艺术类本科A段、体育类本科第二次征集志愿,填报文理类专科(高职)提前批、民航飞行技术专科专业志愿。
6、7月30日,填报文理类本科普通批、春季高考本科第二次征集志愿,填报艺术类本科B段征集志愿,填报高职院校专项计划、文理类、艺术类、体育类、春季高考专科(高职)普通批首次志惠。
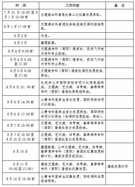
7、8月11日,填报文理类、艺术类、体育类、春季高考专科(高职)普通批征集志愿。





相比往年,今年参加本届高招会的“高校”队伍更加充实,知名高校的占比也较高。这其中既有浙大、交大、南开等国内知名高校的加盟,也不乏省内高校的倾力参与。山东大学、山东师范大学等一大批家门的高校也将满足更多考生的报考需求。除此之外,海军工程大学等部队重点建设院校也将参与到本届高招会,让一批怀揣“军营梦”的考生离目标更进一步。
标签:
