成都天府新区2024年初中招生,你关注到了吗?
成都天府新区2024年初中招生,你关注到了吗?
2024年成都市天府新区初中学区地图,一共有十个区域该区域一共有18所中学供大家选择。

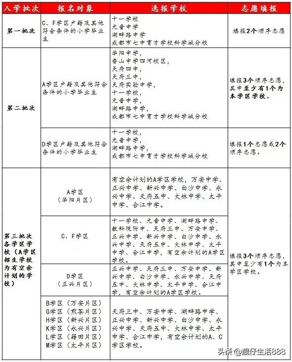
共有10和学区区域,大家特别注意选择合适的中学,其中有七中育才科学城分校,小升初分为第一批次、第二批次、第三批次录取,第一批次面C、F区域的学区,天府新区十一校、天府。新区元音中学天府新区湖畔中学、成都市育才学校科学城分校,这几所学校都需要摇号就需要靠自己的运气咋样了。
第二批次,面向A区的学生,采取电脑摇号录取,完全靠运气,运气好的可以进七中。
第三批次,就看各学区的填报志愿情况。

小升初还有全成都市大摇号学校,成都市11+2区域的学生否可以参加摇号,如果自己有意向的学校或者自己的学区比较好的学校就需要慎重考虑是否需要参加大摇号,因为大摇号学校一旦被摇中就不能够再摇其他学校了,如果想放弃就就只有参加统一摇号,统一分配了,所以大家一定要特别慎重。
以下是天府新区小学适龄儿童入学区域划分,大家根据各区域的填报情况就近入学。

大家清楚了吗,期待你参与评论哦!同样也期待你能够选择自己理想的学校!!!
标签:
