【新公司法解读】董监高关联法条解读及建议
【新公司法解读】董监高关联法条解读及建议
2023年12月29日,《中华人民共和国公司法》(2023修订)(以下简称“新《公司法》”)由中华人民共和国第十四届全国人民代表大会常务委员会第七次会议修订通过,自2024年7月1日起施行。
对比2018年修正的《中华人民共和国公司法》(2018修正)(以下简称“旧《公司法》”),新《公司法》的修订内容之广,对公司发展影响之大,引发社会广泛关注。本文针对新《公司法》关于董事、监事、高级管理人员(以下简称“董监高”)相关条款涉及的法律问题,从实务角度进行分析建议,以期对全社会的公司董监高们和律师同行们有所裨益。
一、《公司法》关于董监高关联法条及解读
(一)勤勉尽责义务
1、忠实义务与勤勉义务

律师解读:旧《公司法》原仅列明公司董监高对公司负有忠实义务和勤勉义务,并未通过法律或司法解释等方式予以释明,新《公司法》明确忠实义务与勤勉义务的具体概念,结合新《公司法》第一百八十一条第六款规定“违反对公司忠实义务的其他行为”,有利于在实务中结合忠实义务内涵予以分析判断董监高是否违反忠实义务,更有利于法律运用于实践。
2、关联交易

律师解读:新《公司法》关于关联交易报告制度进行了如下修订:
(1)将监事新增为关联交易的规制主体;
(2)扩大了关联交易的情形。不仅董监高直接或者间接与本公司订立合同或者进行交易属于关联交易情形,而且将董监高的近亲属,董监高或者其近亲属直接或者间接控制的企业,以及与董监高有其他关联关系的关联人,与公司订立合同或者进行交易也纳入了关联交易情形;
(3)将董事会新增为关联交易审核会议。凡属于上述关联交易情形的,需向董事会或股东会报告并由其审核通过。
3、同业竞争

律师解读:同关联交易,同业竞争条款同样新增监事为规制主体、将董事会新增审核会议;同时,新《公司法》删除同业竞争“利用职务便利为自己或者他人谋取属于公司的商业机会”的前置程序,扩大同业竞争范围。
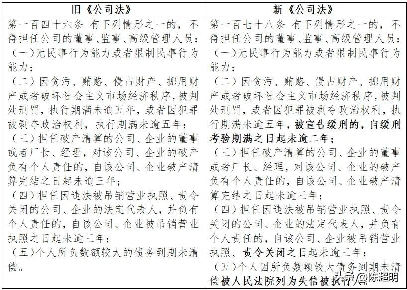
(二)董监高任职要求

律师解读:新《公司法》对董监高的任职要求并未增加新的条款,但实际上却细化不得担任董监高的细节要求,完善了董监高的任职禁止条件。
(三)董事/经理与法定代表人

律师解读:新《公司法》对比旧《公司法》,新《公司法》规定了公司的法定代表人可以由全体董事及经理担任,不再局限于“董事长及执行董事”的要求;同时,新《公司法》明确担任法定代表人的董事/经理辞任,视为同时辞去法定代表人并及时进行工商变更登记,进一步从实务角度明确变更法定代表人的法定情形,避免在实务中存在执行公司事务,对公司有实际管理权的人员与法定代表人不一致的情形。
(四)董监高的责任条款
1.董事未履行催缴义务承担赔偿责任

律师解读:新《公司法》吸收最高人民法院关于适用《中华人民共和国公司法》若干问题的规定(三)(以下简称“《公司法司法解释三》”)第十三条第四款规定“未尽忠实和勤勉义务而使出资未缴足的董事、高级管理人员承担相应责任”,在《公司法》中明确未履行催缴义务的董事承担赔偿责任,但董事承担责任后,可向股东进行追偿。
2.股东抽逃出资,负有责任的董监高承担连带赔偿责任

律师解读:新《公司法》吸收《公司法司法解释三》第十四条第二款规定“协助抽逃出资的其他股东、董事、高级管理人员或者实际控制人对此承担连带责任的,人民法院应予支持”表述,同时通过上述司法解释,明确对抽逃出资“负有责任”应当理解为协助股东抽逃出资,明确承担连带赔偿责任的董监高的行为标准。
3.公司违规分红,负有责任的董监高承担赔偿责任

律师解读:新《公司法》新增公司违规分红情况下,由此造成公司损失的,相关责任董监高应当承担赔偿责任。对董监高在处理公司日常事务需合规履职提出更细致、严格的要求。
4.公司违规减资,负有责任的董监高承担赔偿责任

律师解读:新《公司法》增加违规减资情况下,负有责任的董监高承担赔偿责任条款,新《公司法》的修订,对董监高的勤勉尽责及合规履职处理公司事务提出更高要求。
5.损害公司/股东权益,董事/高管承担连带责任

律师解读:新《公司法》对董事和高级管理人员独立合规履职进行更细化、更明确规定。本条款进一步确立了董事、高级管理人员作为经营、管理公司经营事务的责任主体,应当有独立意识,如未能做到上述要求损害公司/股东利益,将面临与控股股东、实际控制人承担连带责任的风险。
6.董事/高管执行职务给他人造成损害的责任

律师解读:新《公司法》增加董事、高级管理人员(不包括监事)执行职务造成第三人损失的,公司承担赔偿责任条款,完善了公司对外侵害他人时的救济条款,同时本条款亦结合董事、高级管理人员的主观心态判断其是否应承担赔偿责任,责任到人。
(五)董事的清算义务

律师解读:新《公司法》修订,吸收《最高人民法院关于适用<中华人民共和国公司法>若干问题的规定(二)》(2020修正)第十八条“ 有限责任公司的股东、股份有限公司的董事和控股股东未在法定期限内成立清算组开始清算,导致公司财产贬值、流失、毁损或者灭失,债权人主张其在造成损失范围内对公司债务承担赔偿责任的,人民法院应依法予以支持。
有限责任公司的股东、股份有限公司的董事和控股股东因怠于履行义务,导致公司主要财产、账册、重要文件等灭失,无法进行清算,债权人主张其对公司债务承担连带清偿责任的,人民法院应依法予以支持。
上述情形系实际控制人原因造成,债权人主张实际控制人对公司债务承担相应民事责任的,人民法院应依法予以支持。”规定的内容,即董事作为清算义务人如在清算过程中导致公司财产损失,债权人可主张董事对公司债务承担连带清偿责任。
同时,新《公司法》确认董事为清算义务人,与《民法典》第七十条“法人的董事、理事等执行机构或者决策机构的成员为清算义务人”相契合,进一步实现法律的统一。
二、合规建议
(一)针对赔偿责任,可以通过购买保险分散风险。
依据新《公司法》第一百九十三条规定,公司可以在董事任职期间为董事因执行公司职务承担的赔偿责任投保责任保险。由此,董事的责任保险有法律明文规定予以保障。在实际中,公司的高级管理人员亦可与保险公司商议就执行职务行为的责任投保,可以减轻实际处理公司事务相关人员的压力,分散风险。
(二)组织学习新公司法对董监高的注意义务及履职事项
公司可以组织安排董监高对《新公司法》进行学习研读,深入学习新《公司法》对公司运营、董监高治理等多方面的影响,让董监高熟悉公司治理规则,运用新《公司法》指导、规范公司治理及董监高职责,从理论层面提升董监高的治理能力。
(三)全面履行法定职责和法定义务
董监高在公司的日常经营和管理活动中行使职权、履行职能时,需谨记全面履行法定职责和法定义务,在实务处理时注意工作留痕,在召开董事会/监事会或其他公司相关经营会议时,注意进行会议表决留存、会议记录制作,避免因违反规定而导致履行赔偿责任。
标签:
